本网讯(通讯员张艳培)禁漫
作物基因组与分子育种中心杨建平研究员团队和郑旭研究员团队联合解析了光敏色素介导蓝光信号转导的分子机制,研究成果以“Arabidopsis phytochromes A and B synergistically repress SPA1 under blue light”为题发表于国际Top期刊Journal of Integrative Plant Biology(2023, Doi:org/10.1111/jipb.13412, IF: 11.38)上。

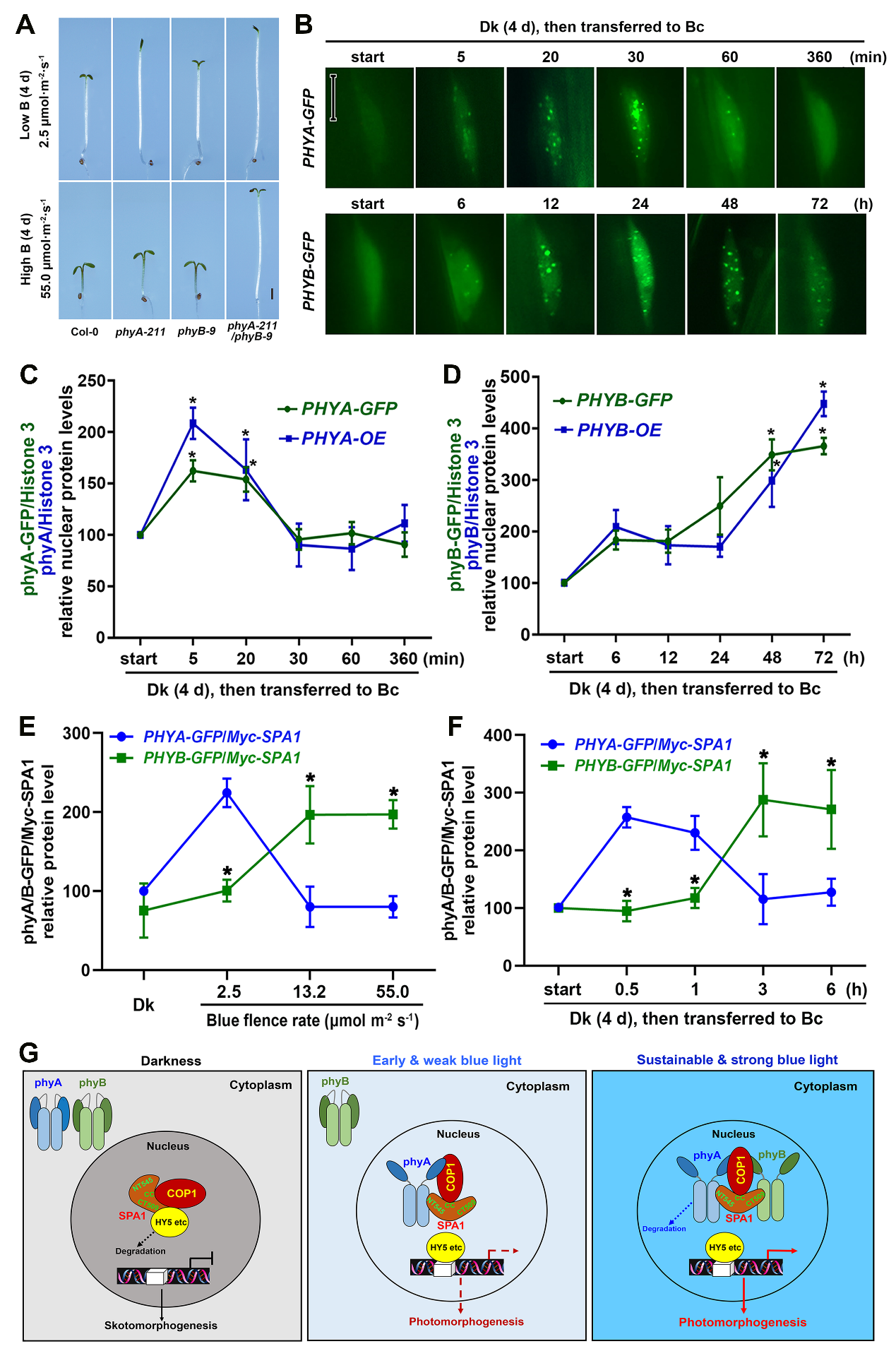
植物的光敏色素(phychrome)被认为主要是远红光(FR)和红光(R)的受体,而隐花色素主要介导蓝光(B)反应。在拟南芥中光敏色素基因家族含有五个成员(PHYA-PHYE),phyA蛋白属于光不稳定分子,而其他光敏色素为光稳定型;phyA主要存在于黄化苗中,而在光照条件下生长的植株,则是phyB以及其他光敏色素占主导。尽管有phyA和phyB参与蓝光信号的报道,但从蓝光激活的phys到COP1-SPA1复合体的调控途径在很大程度上仍然未知。该研究证明phyA与phyB以独立于隐花色素的方式参与蓝光信号,并且表现出极其显著的相互促进(图1A)。同时发现phyA主要感知弱蓝光,并能迅速对蓝光做出反应;而phyB主要响应持续和高强度蓝光(图1B-D);在蓝光下phyA与phyB分别表现出典型类型I和类型II特征,因此它们属于蓝光的受体。在蓝光下phyA与phyB显著抑制SPA1的活性,二者对SPA1活性的抑制与其展示的核活性相一致(图1E、F)。我们解析了在蓝光下phyA和phyB协同抑制SPA1活性来抑制幼苗黄化反应,从而提供了它们相互促进的分子机制模型(图1G):在黑暗中,不具有活性的phyA和phyB存在于细胞质中,SPA1与COP1在细胞核中形成E3泛素复合体介导 HY5降解,导致暗形态建成的发育;在蓝光照射的早期阶段或弱蓝光下,光激活phyA与SPA1互作,从而释放部分HY5,进而启动部分光形态建成基因表达。在持续或高强度蓝光下,尽管一些phyA被降解,但剩余的phyA和phyB相互促进与SPA1的结合,并解除SPA1-HY5的互作,释放更多的HY5;因此,光形态建成基因表达被充分启动,从而呈现光形态建成的发育:抑制下胚轴伸长、子叶张开和叶片发育。
通常认为光受体促进植物光形态建成的发育。但是在植物体内的光敏色素重要特征是具有二向性的分子开关。该团队的前期工作却提供了phyB抑制远红光信号、促进黄化反应的遗传、分子和生化证据:phyB通过促进COP1-SPA1的核聚集来加强远红光下黄化反应进程(Zheng et al., Plant Cell, 2013, 25: 115–133)。并且phyA和phyB以相互抑制的方式参与远红光信号转导(Su et al., IJMS, 2015, 16: 12199–12212)。因此,phyA和phyB之间的互作关系取决于所接受的光照条件,在红光和蓝光下相互促进、远红光下相互抑制。
禁漫
作物学学科博士后贾晓琳和北京市辐射中心宋梅芳副教授为论文共同第一作者,郑旭研究员和杨建平研究员为共同通讯作者;研究生王少瓷和刘通参加了部分研究工作,河南警察学院王立建博士、中国农业科学院作物科学研究所郭林博士和苏亮博士,以及禁漫
史勇副教授也为此项工作做出了重要贡献。
图1. (A)蓝光下,phyB-9突变体在phyA-211突变体背景下表现出更强的黄化反应;(B)phyA-GFP与phyB-GFP在黑暗到蓝光转换中的核小体荧光观察;(C)内源phyA与phyA-GFP蛋白、(D)内源phyB与phyB-GFP蛋白在黑暗到蓝光转换中的蛋白核聚集观察;(E)在弱蓝光和蓝光照射早期phyA-GFP与SPA1的结合能力较强;(F)而在中度和强度蓝光和持续蓝光照射中phyB-GFP与SPA1的结合能力较强;(G)phyA与phyB蓝光下互作模型:蓝光激活的phyA与phyB以互补的方式与SPA1蛋白互作,从而解除SPA1对HY5的抑制,激活光形态建成基因的表达,从而促进植物光形态建成的发育。
编辑/赵倩男 签审/殷贵鸿