禁漫

搜索

您的关键词

科研动态
       油菜素内酯(BRs)是一类重要的植物生长发育调节激素, 在控制玉米等作物的株高、叶夹角等重要农艺性状中发挥关键作用,BR信号通路是植物学研究中的热点。近日,禁漫 苟明月教授课题组在国际著名学术期刊Nature Communications在线发表了题为“Copine proteins are required for brassinosteroid signaling in maize and Arabidopsis”的研究论文。该研究以单子叶植物玉米和双子叶植物拟南芥为研究材料,发现Copine蛋白(BONZAI)是BR受体蛋白复合物中的新成员,在BR信号通路中发挥重要作用。
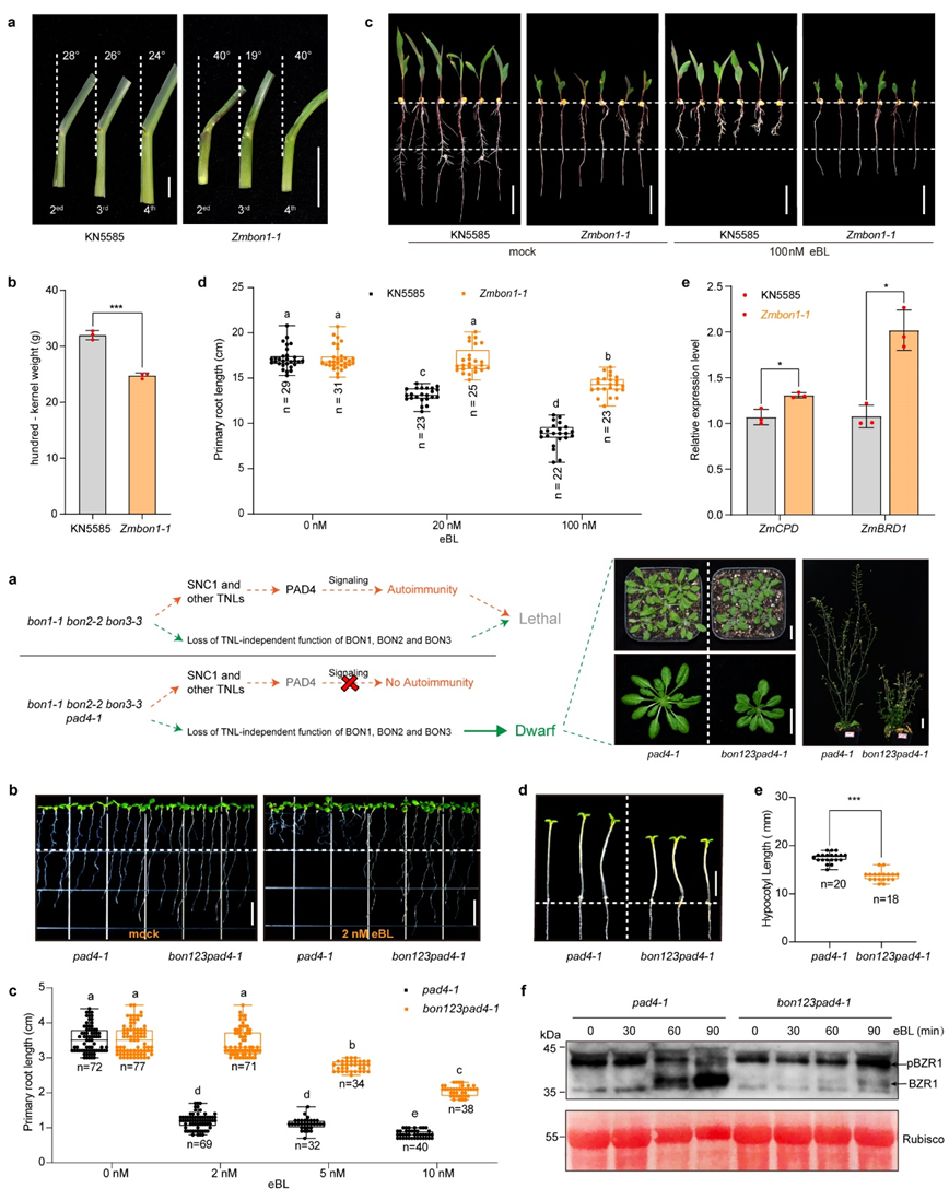
       Copine基因是一个在人、哺乳动物及绿色植物等真核生物中高度保守的基因家族,多项遗传学研究证明其在不同物种中发挥重要功能。BONZAI基因多年来被认为是植物防御系统的负调控因子,其突变体的矮小表型可能是由于抗病防御反应被激活造成的。而Copine蛋白在植物演化过程中是否具有更保守的功能仍不清楚。该研究通过CRISPR/Cas9基因编辑技术创制了玉米BONZAI同源基因ZmBON1ZmBON3的敲除突变体。经鉴定发现玉米Zmbon1、Zmbon1/3突变体出现明显的生长矮小表型,但突变体并未表现出任何防御反应被激活的表型与生理生化特征。此外,Zmbon1的矮小表型伴随着多种BR缺陷突变体的形态特征,因此推测Zmbon1的矮小表型可能和BR相关。BR诱发的根抑制实验发现,Zmbon1对BR的敏感性下降 (图1),证明ZmBON1的确参与了BR信号通路。为验证BONZAI基因参与BR信号通路的生物学功能是否具有保守性,该研究对拟南芥BONZAI家族成员突变体进行了BR敏感性测验。结果发现,相比于pad4-1单突变体,bon1-1 bon2-2 bon3-3 pad4-1四突变体表现出明显的BR不敏感表型 (图1)。这些结果表明BONZAI基因家族成员存在功能冗余,其参与BR信号通路的生物学功能在双子叶植物拟南芥中具有保守性。

1:玉米拟南芥BONZAI参与BR信号通路
       进一步的生化与分子生物学研究表明,BONZAI通过和油菜素内酯共受体SERKs蛋白直接互作,影响BRI1-SERKs受体蛋白复合体的形成,进而影响BR受体BRI1与共受体SERKs间的交互磷酸化及下游信号分子的磷酸化级联反应,最终通过对整个BR信号通路的影响调控植物生长发育(图2)。该研究挖掘到植物BR信号通路的重要新成员,揭示了Copine基因在植物中具有保守的生物学功能,为该领域的研究提供了全新的思路,为在玉米等作物中通过对BR信号通路的调控改良重要农艺性状提供了新靶标。

2BONZAI参与BR信号通路的机制模型
       禁漫 在读博士生荆腾武玉莹为共同第一作者,苟明月教授为论文通讯作者。美国康奈尔大学华健教授、中国农业大学杨淑华教授、我校王道文研究员和汤继华教授等参与了该项研究。该研究得到国家自然科学基金、国家重点研发计划、河南省杰青、“中原千人计划”中原青年拔尖人才、河南省重大科技专项等项目的资助。
       苟明月教授课题组主要从事玉米抗病、细胞壁合成及生长发育调控机制研究,近年来在玉米广谱抗病性及抗倒伏性研究中取得重要进展。在Nature Plants、Plant Cell、EMBO Journal、Journal of Integrative Plant Biology、Plant Journal、Plant Physiology、Journal of Experimental Botany、The Crop Journal等期刊发表论文30余篇,论文被引用2000余次。

       论文链接://www.nature.com/articles/s41467-024-46289-6