2025年1月8日,禁漫
陈锋教授团队联合中国农科院作科所何中虎、高丽锋团队,在国际著名学术期刊Journal of Advanced Research(IF=11.4)在线发表了题为“Reconciliation of wheat 660K and 90K SNP arrays and their utilization in dough rheological properties of bread wheat”的研究论文。该研究基于矮抗58高质量参考基因组,融合更新了小麦660K与90K SNP芯片标记并将其应用于面团流变学特性研究,通过全基因组关联分析(GWAS)、QTL定位、共线性分析、基因表达量分析等手段,定位到多个调控小麦流变学特性的重要遗传区段,并预测了控制面团稳定时间的7个候选基因,找出了优异单倍型,为小麦品质性状改良提供了重要基因资源。

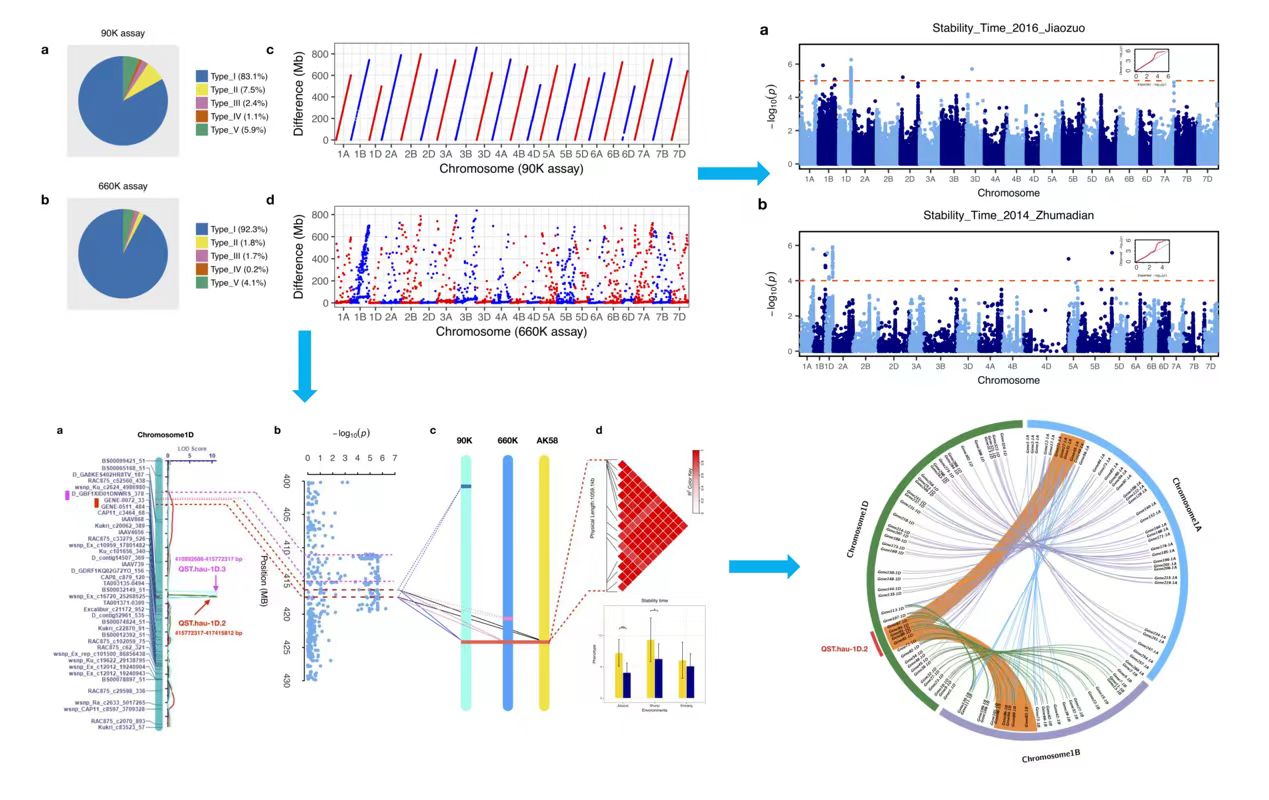
图 1 小麦660K和90K SNP芯片标记的融合及其在面团流变学特性方面的应用。由左至右依次为小麦90K和660K芯片中5种标记百分比;更新前后物理位置之间的差异;两个关联群体稳定时间曼哈顿图;稳定时间显著区段联合分析;稳定时间1号染色体连锁群显著区段的共线性分析。
小麦660K和90K SNP芯片是目前小麦基因挖掘过程中常用的两款芯片,分别基于中国春1.0和0.4版本的参考基因组设计,基因组版本不同使得两款芯片的物理位置无法直接比较。矮抗58是黄淮麦区2005年审定的主栽品种,2013年获得国国家科技进步一等奖,2023年矮抗58高质量参考基因组释放,因此,我们将小麦660K和90K SNP芯片标记的侧翼序列重新比对到矮抗58参考基因组以获得准确、可比较的标记物理位置。结果表明,在小麦660K和90K SNP芯片中,分别有92.3%和83%的I型标记被精确定位到矮抗58参考基因组。
面团流变学特性和淀粉糊化特性是影响小麦加工品质的重要因素。对黄淮麦区两套关联群体和一个重组近交系群体(RIL,藁城8901/周麦16)分别进行了面团流变学性状调查,包括面团稳定时间、吸水率等9个品质性状,其中关联群体I由小麦660K芯片进行基因分型,关联群体II 和RIL群体由小麦90K芯片进行基因分型。基于更新后的芯片物理位置,GWAS共挖掘到26个显著区段与9个品质性状关联,其中两个关联群体挖掘到位于1D染色体上8.4 Mb的重叠区段与稳定时间显著关联。QTL定位分析进一步挖掘到2个QTL与该区段重叠,分别为1.64 Mb(QST.hau-1D.2)和4.81 Mb(QST.hau-1D.3)。共线性分析表明,35个注释基因位于两个QTL区段内,进一步通过基因功能注释、基因表达量分析、t检验等手段,预测到7个调控小麦面团稳定时间的潜在候选基因,并分析了优异单倍型,从而为小麦品质育种提供了重要基因资源。
禁漫
孙丛苇副教授为论文第一作者,禁漫
陈锋教授、中国农业科学院何中虎研究员、高丽锋副研究员为论文共同通讯作者,中国农科院作科所贾继增、禁漫
硕士研究生井震海等参与了研究工作。该研究受到农业生物育种国家科技重大专项(2023ZD04069)、国家自然科学基金青年项目(32201849)、河南省重大科技专项(232102111109)的资助。
编辑/李盼 签审/方芳