本网讯(通讯员 赵昆昆)近日,禁漫
殷冬梅教授团队植物学领域权威期刊《Journal of Integrative Plant Biology》上发表了题为“
PSC1, a basic/helix-loop-helix transcription factor controlling the purplish-red testa trait in peanut”的研究成果。该研究报道了控制紫红色种皮的重要基因
PSC1,能够与AhMYB7形成复合物,共同抑制花色素还原酶ANR的表达,从而调控花生种皮中花色苷的含量。
花生(
Arachis hypogaea L.)是世界上重要的油料与经济作物,是食用植物油和蛋白质的重要来源。花生种皮富含类黄酮、原花色素、白藜芦醇等多种生理活性成分,具有抗氧化、防止血小板减少、抑菌等多种功效。花生紫红色种皮富含较高的花青素等营养成份,因此挖掘控制花生紫红色种皮颜色的功能基因及其分子调控机制,对于功能型新品种培育具有重要的理论和应用价值。
本研究利用ND_F(粉色种皮花生品种)与ND_Z(紫红色种皮花生品种)构建的F
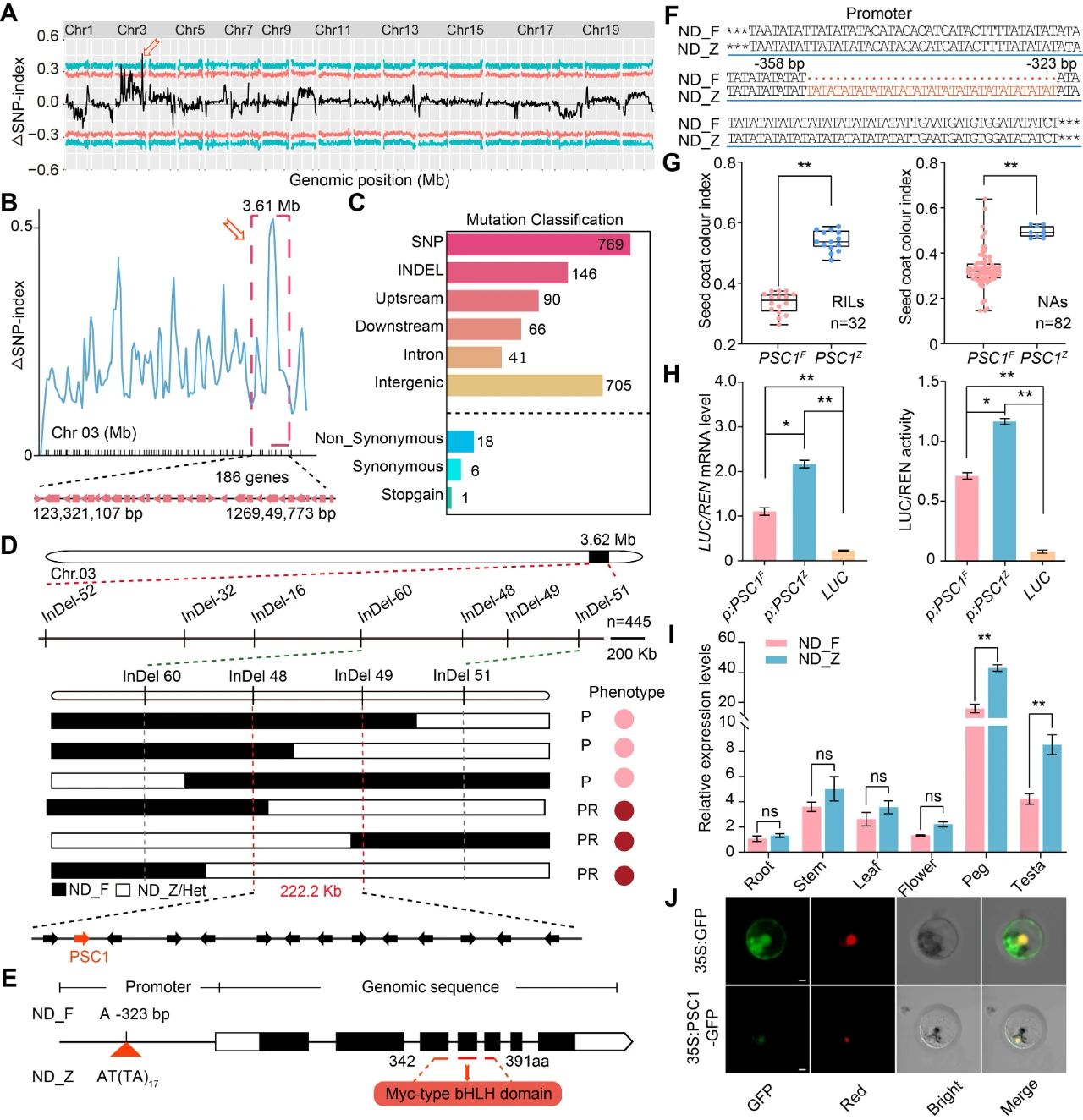
2群体后代,进一步构建了极端性状混池,进行BSA(Bulk Segregant Analysis)分析,将控制种皮颜色的基因定位在03号染色体约3.61 Mb的区间内。之后在区间内开发出7对多态性的分子标记利用后代群体进行精细定位,最终将区间缩小至222.2 kb。结合转录组与代谢组的综合分析,我们成功鉴定出一个编码bHLH的转录因子的基因,该基因在紫色种皮花生的启动子中存在35 bp的插入,进一步表明,这一插入序列属于短串联重复(Short Tandem Repeat, STR),它显著增强了该基因在ND_Z品种种皮中的表达水平。随后的研究揭示,无论是在高世代的重组自交系(RIL)中,还是在自然群体中,该基因的表达均与种皮颜色呈现出紧密的关联性。基于这些发现,我们将该基因确定为候选基因,并命名为
PURPLE SEED COAT1 (PSC1) (图1)。

图1. PSC1的鉴定及特征
综合转录组和代谢组的分析结果,我们揭示了PSC1、MYB以及WD40在花生种皮中存在共表达现象。深入研究后,我们发现PSC1能够与AhMYB7形成特定的复合物,这一复合物能够选择性地结合到花青素还原酶ANR的启动子上,进而抑制其表达。这一抑制作用促使花色苷的积累增多,从而导致种皮颜色加深。通过对PSC1基因进行遗传转化分析,我们发现,在拟南芥过表达株系的种子以及花生愈伤组织中,花青素的含量相较于野生型均有显著提升(图2)。综上所述,本研究采用正向遗传学的方法,成功鉴定出一个与花生紫红色种皮颜色密切关联的优异等位基因PSC1Z,对其分子机制进行了深入解析,并开发了分子标记。这一研究成果不仅为功能型花生新品种的培育提供了宝贵的理论基础,同时也具有重要的实际应用价值。

图2. PSC1调控花生紫红色种皮的分子机制
禁漫
青年教师赵昆昆为该文第一作者,殷冬梅教授为通讯作者。该研究得到了国家自然科学基金联合重点项目、河南省重点科技攻关等项目的资助。殷冬梅教授领衔的禁漫
花生功能基因组创新团队,依托于河南省花生基因组与分子育种工程技术研究中心,主要从事花生基因组与功能基因挖掘,致力于揭示花生产量、品质和抗病性状形成的机制与调控途径研究。围绕花生种业“卡脖子”等重要科学问题开展工作,已在Advanced Science、Genome Biology、Plant Biotechnology Journal、New Phytologist等国际著名期刊上发表了120余篇学术性文章,取得多项原创性研究成果。
论文链接://doi.org/10.1111/jipb.13847
编辑/李盼 签审/方芳