禁漫

搜索

您的关键词

科研动态
       本网讯(通讯员 张宁)近日,禁漫 陈锋团队、王道文团队联合中南大学李敏团队在小麦高通量多组学数据数据库搭建和茎基腐病抗性机制研究方面取得突破性进展,于2025年3月5日在国际著名期刊《Nature Communications》 (IF=14.7) 在线发表了题为“Integration of multi-omics data accelerates molecular analysis of common wheat traits”的长篇研究论文。首次系统构建了小麦全生育期的20个组织的转录组、蛋白组、磷酸化组及乙酰化组学的高通量全景图,并揭示了TaHDA9-TaP5CS1模块通过脯氨酸调控小麦茎基腐病的新机制。
       小麦作为复杂的六倍体,基因组已经测序,目前已经进入重大基因克隆和功能机制解析阶段。多组学数据可以提供不同层次的生物分子信息,为系统地解析复杂的生物学现象提供引领。目前小麦中尚未有高通量蛋白和修饰组的相关数据库,为了推动小麦领域重要农艺性状基因的机制研究,作者构建了首个高通量的多组学图谱,包含小麦全生育期20个组织(根,茎,叶,穗,种子等)的132,570个转录本,44,473个蛋白质,19,970个磷酸化蛋白和12,427个乙酰蛋白 (图1)。利用该图谱,作者阐明了小麦全生育期超过90万调控关系的转录调控网络 (GRN) ,并提供了20个组织特异性的GRN; 提出了翻译后修饰(PTM)和转录表达对蛋白质丰度的相对贡献(PTC);分析了多组学水平的同源基因表达的偏好性,发现转录组和蛋白组存在明显的D基因组表达偏好,而修饰组则无表达偏好性。系统分析了小麦发育、品质和抗病相关基因/蛋白,鉴定到控制小麦籽粒品质和抗病相关的新的磷酸化和/或乙酰化修饰位点和GRN,这些研究和发现可加速小麦重要农艺性状机制研究进程。

图1 小麦多组学图谱全景图
       小麦多组学图谱构建为研究小麦发育和重要农艺性状提供了强大的资源和工具。同时,作者搭建了一个在线数据库 WheatPro (//www.csuligroup.com/WheatPro/#/),通过该数据库,研究者可以进行在线的基因表达多维度分析,比如转录调控、基因共表达、多组学表达、修饰位点、PTC分析、调控重要农艺性状(抗病、品质)基因的PPI分析,以及进行ABD表达偏好分析等。该图谱为深入解析小麦六倍体复杂的生物学过程提供了一个全面的蛋白质组学和PTMs研究平台。小麦多组学图谱为小麦和相关作物的快速分子生物学和育种研究提供了宝贵资源。
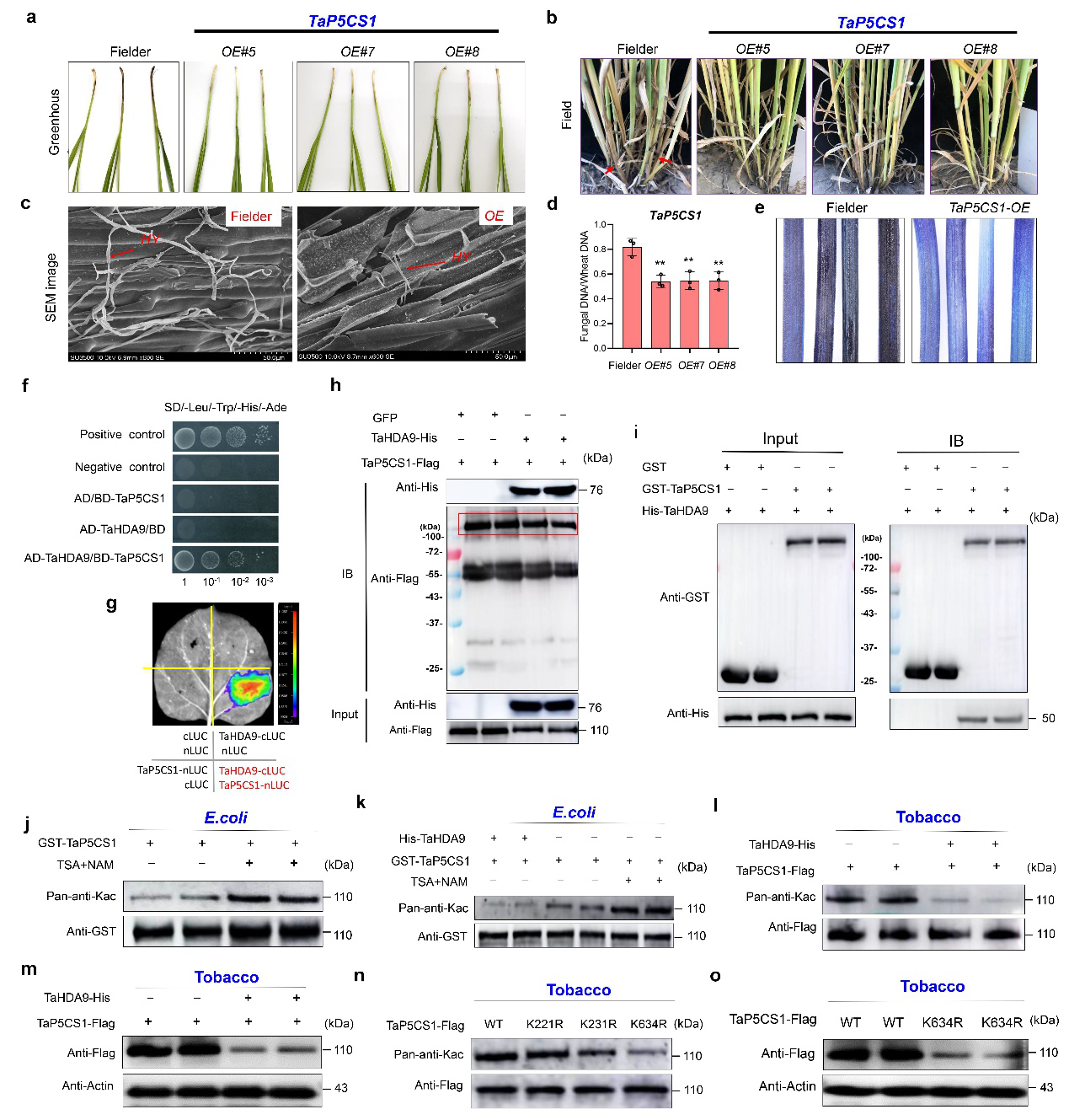
       小麦茎基腐病 (FCR) 是一种全球性土传病害,近年来世界各地不断蔓延和发展,严重威胁小麦生产安全和人民健康。借助于多组学,作者发现了一个独特的蛋白质模块TaHDA9-TaP5CS1,研究结果表明,F. pg侵染降低了抗FCR小麦植株中TaHDA9的表达,从而通过解除TaHDA9的乙酰化限制增加TaP5CS1的表达,导致脯氨酸含量增加,进而增强了小麦对FCR的抗性。
       
图2 TaHDA9-TaP5CS1模块调控小麦茎基腐病
       禁漫 青年教师张宁副教授和中南大学博士后唐丽博士为论文共同第一作者,禁漫 张宁副教授、王道文教授、陈锋教授以及中南大学李敏教授为论文共同通讯作者。禁漫 硕士研究生李松刚、刘璐、高梦娟、王思圣、陈代英等,中南大学研究生赵毅超、王文康等为该项研究做了大量辛勤的工作。中南大学青年教师郑瑞清副教授,禁漫 青年教师任妍教师、孙丛苇副教授、阳霞博士、张灵然博士,德国慕尼黑大学Mathias Wilhelm教授参与了该项研究。此外,北京现代禁漫 邓兴旺院士和秦国臣研究员也对该项研究提出了建设性的指导。
       该研究得到国家重点研发计划课题、国家自然科学基金-河南区域创新基金重点项目、国家自然科学基金-杰出青年基金项目和河南省高校科技创新人才支持计划的资助。
论文链接://www.nature.com/articles/s41467-025-57550-x
编辑/李盼 签审/方芳