禁漫

搜索

您的关键词

科研动态
       小麦(Triticum aestivum L.)作为全球35%以上人口的主食作物,其高产稳产对粮食安全至关重要。然而,近年来小麦茎基腐病(Fusarium crown rot, FCR)的爆发式蔓延已成为威胁小麦生产的重大难题。当前,国内外尚未培育出对FCR高抗或免疫的小麦品种,抗病基因资源匮乏且分子调控机制不明,导致抗病育种进展缓慢。
       近日,禁漫 陈锋教授团队联合北京大学邓兴旺院士团队在国际著名学术期刊PNAS上发表了题为“TaHSP18.6 and TaSRT1 interact to confer resistance to Fusarium crown rot by regulating auxin content in common wheat”的研究论文。该研究在小麦中通过GWAS等克隆到一个正向调控小麦FCR抗性的关键基因TaHSP18.6, 并解析了TaSRT1-TaHSP18.6K171-TaIAAI模块通过介导生长素含量调控小麦FCR抗性的分子机制。
 
       为了挖掘新的小麦FCR调控基因,本研究对中抗小麦FCR的品种豫农268进行接菌不同时间点的转录组测序,联合GWAS分析、组织特异性表达和VIGS实验初步证实TaHSP18.6是一个潜在的FCR正向调控基因(图1A-H)。序列分析表明, TaHSP18.6具有四种单倍型,含有TaHSP18.6-Hap4 的品种对 FCR 表型出高抗(图1I)。进一步功能验证表明,TaHSP18.6-EMS突变体苗期和成株期 FCR抗性均减弱,而过表达转基因小麦FCR抗性增强,表明TaHSP18.6正向调控小麦FCR抗性。
 
 
图1 TaHSP18.6的克隆
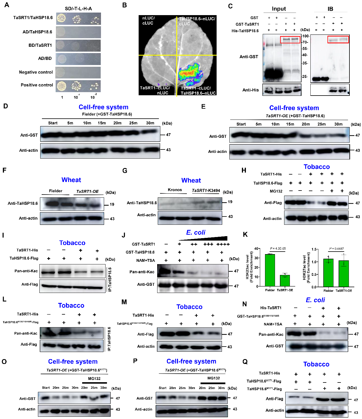
       为了阐明TaHSP18.6调控小麦FCR的机制,以TaHSP18.6蛋白为诱饵,通过酵母双杂交筛选小麦cDNA文库,确定了一个组蛋白去乙酰化酶TaSRT1。多种技术证实TaHSP18.6和TaSRT1存在互作(图2A-C)。Cell-free、小麦体内、烟草水平及CHIP实验表明,TaSRT1通过直接去乙酰化TaHSP18.6和组蛋白去乙酰化(H3K23ac)两种途径降低TaHSP18.6的蛋白积累(图2D-K)。转基因小麦IP-MS结果表明,TaHSP18.6存在4个乙酰化修饰位点(K108、K110、K168 和 K171)。自然变异中,TaHSP18.6抗感倍型间存在(K171/M171)的替换,体内外实验证实,抗性倍型TaHSP18.6K171比感病TaHSP18.6M171具有更强的乙酰化修饰和更高的蛋白丰度。三点突去乙酰化模拟(TaHSP18.6K108R/K110R/K168R)、体内外去乙酰化实验、质谱测序、Cell-free和烟草水平实验证实,K171是TaSRT1直接去酰化的关键位点,且相较于TaHSP18.6M171,TaSRT1 能更有效地降低TaHSP18.6K171 的蛋白积累(图2L-Q)。以上研究表明,TaSRT1对抗感倍型TaHSP18.6K171和TaHSP18.6M171存在差异乙酰化调控,这可能是导致2种倍型存在FCR抗性差异的原因。功能验证实验表明,TaSRT1-EMS突变体苗期和成株期 FCR抗性均增强,而过表达转基因小麦FCR抗性减弱,表明TaSRT1负向调控小麦FCR抗性。
 
图2 TaSRT1通过去乙酰化TaHSP18.6 K171降低其蛋白积累
       为了找到TaHSP18.6调控小麦FCR的原因,重新分析筛库结果,发现了一个生长素信号传导基因TaAux/TaIAA1。进一步结合蛋白互作、转录组测序、KEGG分析、qRT-PCR、VIGS 实验证实TaIAA1负向调控小麦 FCR 抗性,且沉默TaIAA1后小麦IAA含量增强。TaHSP18.6TaSRT1突变体和过表达株系中的生长素含量均呈现显著变化。外源生长素灌根实验表明生长素显著增强了Fielder、TaHSP18.6-EMS突变体和 BMSV-TaHSP18.6 中的小麦 FCR抗性。最后,作者提出了一条由TaSRT1-TaHSP18.6-TaIAA1 构成的级联反应通路,该通路通过调节内源性生长素含量来调控小麦对FCR的抗性(图3)。本研究克隆出一个有价值的 FCR抗性基因 TaHSP18.6,并解析了其抗感倍型通过差异乙酰化调控小麦FCR的分子机制。此外,适当的生长素施用可能有助于开发用于作物保护的环境友好型农药。
 
图3 TaHSP18.6调控小麦FCR抗性的机制
       禁漫 青年教师张宁副教授和硕士研究生刘璐为论文共同第一作者,禁漫 张宁副教授、北京大学现代农业研究院邓兴旺院士、禁漫 陈锋教授为该论文共同通讯作者。该研究得到国家重点研发计划、国家自然科学基金、河南省自然科学基金-优秀青年基金等资助。
编辑/杨航 签审/方芳