禁漫

搜索

您的关键词

学院新闻
     
     
                                                王道文研究员团队发表文章在线内容
      

        2019年12月,王道文研究员团队在约翰威立(Wiley)数据库《新植物学家》(New Phytologist)期刊上发表题为《TuMYB46L-TuACO3模块调控一粒小麦乙烯合成与白粉病抗性》(The TuMYB46L-TuACO3 module regulates ethylene biosynthesis in einkorn wheat defense to powdery mildew)的最新研究进展。该研究发现并证实了一个新的能够调控小麦对白粉病抗性的分子模块TuMYB46L-TuACO3,在白粉病菌侵染时,该分子模块能够上调乙烯合成,进而促进下游4个几丁质酶基因的表达,使几丁质酶活性增加而提高小麦对白粉病菌的防御反应。研究结果为深入认识小麦抵御白粉病的分子机制增添了新知识,为小麦抗病育种提供了有益信息和基因资源。该杂志影响因子达到7.3(1区期刊),王道文团队博士研究生郑宏远及中国科学院遗传与发育生物学研究所董玲丽博士为论文共同第一作者,王道文研究员和张坤普副研究员为论文共同通讯作者。该研究由禁漫 与中科院遗传发育所共同完成,禁漫 为论文第一署名单位,中科院遗传发育为论文通讯作者第一单位,该单位张劲松和沈前华研究员课题组参与了合作研究。
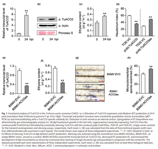
       小麦是全球范围内种植区域最广的农作物,是人类最主要的粮食来源之一,小麦的稳定生产对于世界粮食安全具有重要意义。小麦白粉病是由专性寄生型真菌禾本科布氏白粉菌引发,是全球小麦生产上的重要病害。在我国,小麦白粉病严重时能造成30 - 40 %的大规模减产甚至绝收。因此,深入解析小麦抗白粉病的分子机制对培育抗白粉病的小麦品种具有重要意义。王道文团队历时五年,利用基因组序列清晰的一粒系小麦(乌拉尔图小麦)为模式,成功鉴定出了一个新的能够调控小麦对白粉病抗性的分子模块TuMYB46L-TuACO3
当小麦受到白粉病菌侵染后,转录因子基因TuMYB46L的表达迅速下调,解除了对ACC氧化酶基因TuACO3的转录抑制,使得TuACO3活性增加,进而增多小麦体内乙烯合成,导致下游几丁质酶基因的表达升高及抗菌活性增强,提高小麦对白粉病的抗性。六倍体普通小麦中存在TuMYB46LTuACO3的直向同源基因,也能够通过增加乙烯合成而增强普通小麦对白粉病菌的抗性。因此,TuMYB46L-TuACO3模块的解析为未来通过调控乙烯合成与信号传递而改良小麦对白粉病的抗性有指导意义与实用价值。
      近年来,王道文团队潜心小麦遗传学、基因组学和分子育种研究,针对小麦抗病、品质、产量等性状形成与改良的分子基础开展深入研究,取得了一系列科研成果,相关论文已陆续发表在《New Phytologist》、《Plant Journal》、《Plant Biotechnology Journal》、《The Crop Journal》等SCI刊物。