文章在线页面

文章在线页面
本网讯(通讯员 王顺喜)近日,禁漫
吴刘记教授课题组在植物学领域顶级杂志《Molecular Plant》发表题为“Large-scale Discovery of Non-conventional Peptides in Maize and Arabidopsis Through an Integrated Peptidogenomic Pipeline”(利用肽基因组学的方法大规模挖掘植物非传统肽)的研究论文。该研究首次建立了一种植物肽基因组学的方法,并利用该方法挖掘了3000多个植物新型小肽(非传统肽NCP),最后首次结合GWAS分析研究了NCP在植物复杂数量性状以及植物进化中的潜在作用。该研究为植物NCP的挖掘提供了新的方法,为NCP的研究提供了新的思路,并将为功能基因组学的研究提供新的着力点。我校博士研究生王顺喜为文章第一作者,我校博士毕业生田磊和华中农业大学博士后刘海军为并列第一作者,我校吴刘记教授为文章第一通讯作者,华中农业大学严建兵教授为共同通讯作者,禁漫
为第一署名单位。
肽,是一类由2~100个氨基酸组成的小分子物质,在生物体中具有重要的功能,同时也具有很高的开发应用价值,比如胰岛素的发现及其应用被誉为20世纪最伟大的成就之一。以前的研究大多集中在来源于传统ORF区的传统肽,最新的研究表明NCP在生物体的各种生命活动中也发挥着关键的作用,而在植物领域,由于NCP大规模的提取及鉴定方法的缺乏,极大的限制了植物NCP的研究,也严重约束了人们对植物NCP的认知和利用。

肽基因组学大规模挖掘植物NCP的方法示意图
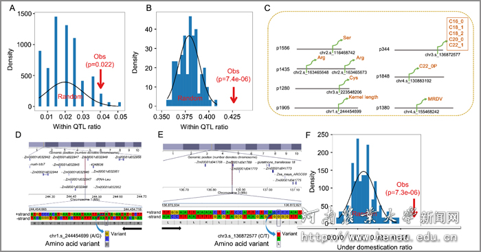
该研究围绕大规模发掘植物NCP的迫切需求,首次建立了植物肽基因组学的方法(图1)分别在玉米中鉴定到了1993个NCP和844个传统肽。分析发现,NCP呈现出和传统肽不一样的特征,比如传统肽在染色体上偏向于端粒分布,而NCP在染色体上均匀分布。进一步分析NCP的来源发现:NCP的来源比较广泛,可以来源于基因间区、内含子区、UTR区,甚至可以跨越不同的基因元件,该结果在蛋白翻译水平上用直接的证据揭示了植物基因组中有大量的在教科书中认为不翻译的区域其实是可以翻译的。利用GWAS进一步分析研究发现:NCP在控制玉米相关数量性状的区域和驯化区间显著富集,暗示了NCP在植物复杂数量性状以及植物进化中的潜在作用(图2)。最后,进一步将该方法成功应用到了双子叶模式植物拟南芥中,证明了所建立的植物肽基因组学方法的广泛适用性。

GWAS分析研究NCP的功能
近年来,吴刘记教授及课题组成员潜心基础科研,坚持创新理念,围绕植物肽基因组学以及植物新型小肽的挖掘和功能研究,潜心钻研,开创了新的领域和研究方向,目前已经得到了一部分原创性的成果。该研究受到国家自然科学基金面上项目(31872872)、国家自然科学基金联合项目(U1804113)和国家重点研发计划项目(2016YFD0101003)的资助。