12月10日,禁漫
郭天财教授和康国章研究员带领的小麦高产抗逆分子调控创新团队在《Nature Communications》上在线发表了“The bHLH transcription factor
PIL1 orchestrates starch synthesis in key cereal crops”研究论文。该研究揭示了转录因子PIL1调控重要粮食作物籽粒淀粉合成的分子机制,开发了功能标记,为提高粒重和产量提供了新策略。
小麦(
Triticum aestivum L.)是我国两大口粮作物之一,常年种植面积稳定在3.46亿亩,年产2700亿斤左右,超过40%人口以其为主粮,在保障我国“口粮绝对安全”中占据着极其重要的战略地位。淀粉是小麦籽粒中最主要组分(65%- 80%),是粒重的决定因素与蒸煮面食品质的主要影响因子。因此,研究小麦淀粉合成的分子机制,挖掘关键基因,可为提高小麦籽粒产量和蒸煮面食品质的分子设计育种提供重要基因资源。
腺苷葡萄糖焦磷酸化酶(AGPase)是控制作物淀粉合成的关键酶,该团队发现bHLH转录因子家族一个成员—TaPIL1能与淀粉合成酶胞质型小亚基基因(
TaAGPS1a)启动子结合,该基因的基因编辑和过量表达两类转基因材料的籽粒淀粉含量、粒重及产量发生了显著变化,表明
TaPIL1能正向调控小麦籽粒淀粉的合成,进而提高了粒重和籽粒产量(图1)。

图1
TaPIL1转基因植株的表型及籽粒淀粉含量
通过Y1H、EMSA和LUC等实验,发现TaPIL1能与淀粉合成酶基因
TaAGPS1a-7A、
TaBEIIb-2D、
TaGBSS1-4A启动子上的E-box元件相结合,驱动了后者的表达,调控了小麦籽粒淀粉的合成(图2)。

图2 TaPIL1激活
TaAGPS1a-7A、
TaBEIIb-2D、
TaGBSS1-7A的表达
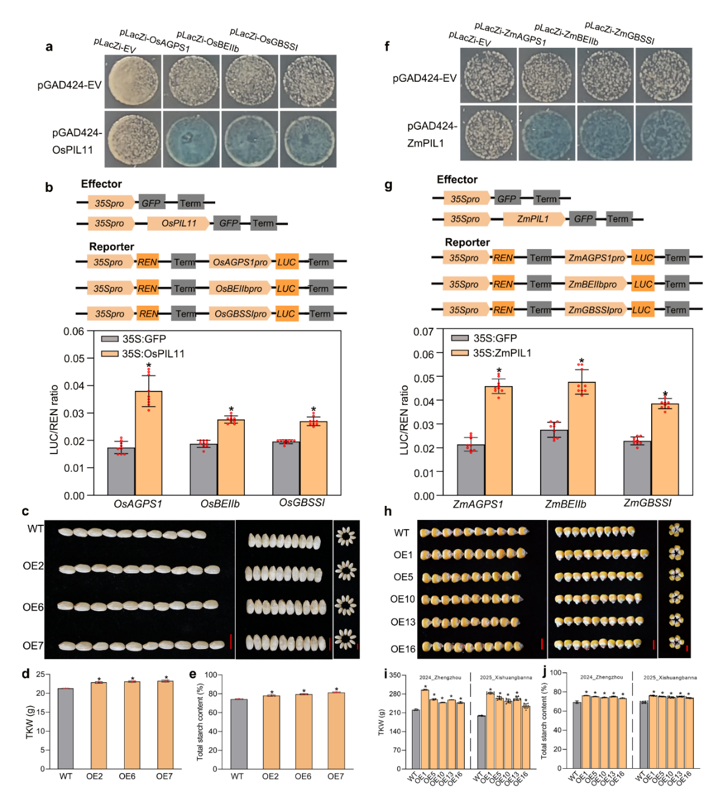
通过转基因、Y1H、EMSA和LUC等方法,研究了水稻和玉米中
PIL1同源基因的功能,发现同源基因
OsPIL11和
ZmPIL1分别在水稻和玉米中也通过驱动
AGPS1、
BEIIb和
GBSSI基因的表达,调控了籽粒淀粉的合成(图3)。表明转录因子
PIL1在调控三大粮食作物籽粒淀粉合成中,作用重要、功能保守。

图3
OsPIL11和
ZmPIL1均正调控籽粒淀粉合成
在351份六倍体小麦及其近缘种中,发现
TaPIL1-5B启动子和编码域内存在13个等位变异,分为3种单倍型(
Hap1-
3)。通过比较千粒重和启动子活性,发现Hap2/3为控制籽粒淀粉合成的优异单倍型(图4)。Hap2/3品种PIL1启动子上275 bp的缺失,造成了一个转录抑制子TaBZR1.1不能与其结合,从而提高其驱动淀粉合成基因表达的能力。

图4
TaPIL1-5B单倍型的鉴定
本研究提出了
TaPIL1调控小麦籽粒淀粉合成的模型:TaPIL1-5D通过驱动
TaAGPS1a、
TaBEIIb-2D和
TaGBSSI-4A表达,调控了小麦籽粒淀粉的合成;TaPIL1-5B与-5D形成二聚体,增强后者转录激活能力;
TaPIL1-5B-Hap2/Hap3启动子上存在275 bp片段缺失,造成转录抑制子TaBZR1.1不能与其结合,提高了
TaPIL1-5B的表达,增强了小麦籽粒淀粉合成能力(图 5)。

图5
TaPIL1的工作模式图
禁漫
作物学学科博士生孟琰珺为论文第一作者,葛强研究员、郭天财教授和康国章研究员为通讯作者。该研究得到国家自然科学基金(32201698,32171924)、河南省高等学校重点科研项目(23A210003)、河南省科技攻关(242102110286,252102110250)和河南省研究生联合培养基地项目(YJS2024JD18)等课题的资助。
论文链接://www.nature.com/articles/s41467-025-67200-x#citeas
编辑/钱青秀 签审/殷贵鸿